
PSS®E Import Tool
Automatic conversion of PSS®E models to EMTP®
The PSS®E Import Tool provides an automatic conversion of PSS®E network models for various EMTP® studies such as the Inverter Based Resource (IBR) interconnection, switching transient, insulation coordination, and transient stability., The PSS®E components supported by the import tool include buses, lines, breakers, transformers, loads, and synchronous generators, together with their exciters governors, and power system stabilizers. These components are automatically imported, parametrized, and interconnected in EMTP®.
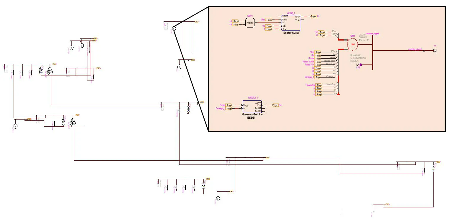
A model once imported to EMTP® with an exploded view of one of the machine sub0circuits showing the machine model with the exciter and governor
The import tool can read different file types from PSS®E. The *.raw file is used as the foundation and it is therefore mandatory, while the *.seq, *.dyr, and *.loc files, even though they are not necessary, enable a more precise conversion. The imported models are ready to be used with all EMTP® solvers.
The conversion of very large grid models is facilitated by these features:
- The import tool offers various grid layout options, such as importing by areas or by voltage levels, that produce clean and ordered network models in EMTP®.
A part of a larger grid model organized by voltage levels in EMTP®
- Once the model has been converted, the import tool can perform a load flow study in EMTP® to compare the EMTP® and PSS®E results and validate the success of the conversion.
Load flow validation

IEEE PSRC D29 importation
The Import Tool is compatible with PSS®E versions 32 and newer.